Severity score disputes
The same CVE may be assigned different CVSS scores by different vendors. For example, CVE-2024-25110 was assigned a staggering CVSS score of 9.8 by GitHub, but only 8.1 by NVD. There isn’t as much of a consensus as one might expect. Severity score disputes reflect different environmental assumptions (for example, comparing a publicly exposed server to an internal system behind a firewall) and different assessments of the potential impact, a factor considered to be highly subjective. The timing of the analysis is also significant, with the most recent analysis likely to be the best informed. In general, CVSS scores are rarely revisited or updated.CNA ranking
Vendors officially authorized to publish CVSS scores are known as CNAs, CVE Numbering Authorities. CNAs are evaluated by NVD on an ongoing basis and the CVSS vectors they publish are regularly audited. NVD ranks CNAs according to a measure known as acceptance level (ref). There are 3 acceptance levels, ranked from lowest to highest:- Reference - under evaluation
- Contributor - on track to become a Provider CNA
- Provider - highest confidence, on par with NVD analysts

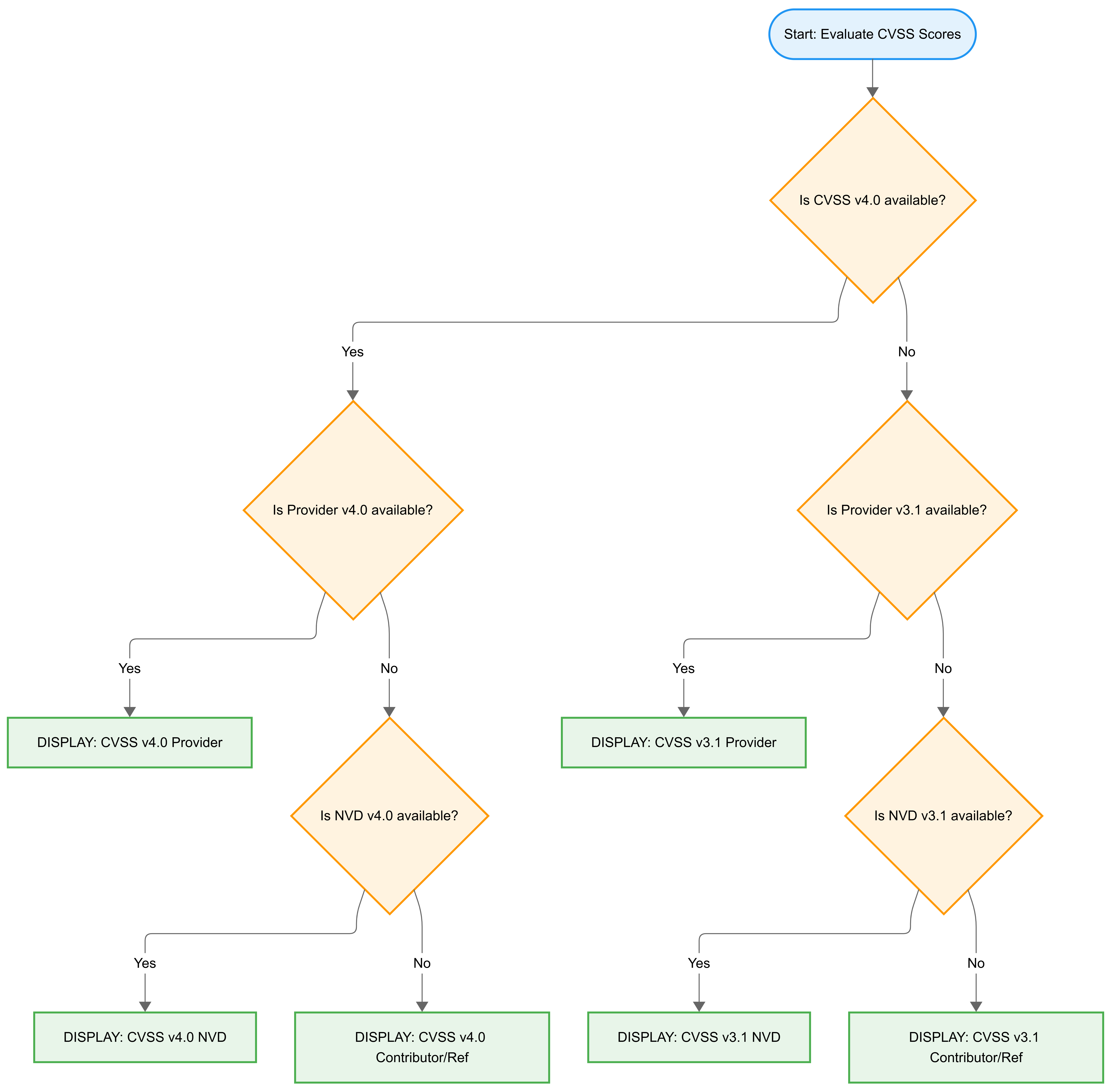
Recommended severity score
When a CVE has been evaluated by more than one authority, Minimus will show the primary CVSS score and vector, as determined by the NVD API. The primary severity score is not explicitly marked in the NVD CVE listing, but it plays an important role in the NVD API. The recommended severity score is determined using this logic:- CVSSv4 is always favored over CVSSv3.1, regardless of the CNA’s authority.
- Provider CNA analysis takes priority over NVD analysis.
- NVD analysis takes priority over Contributor or Reference CNAs (if they are in the same CVSS version).
- If NVD or Provider CNA analysis is not available, Contributor or Reference CNA analysis is shown.

Examples
- CVE-2025-12383 has a Reference CNA CVSSv4 score of 9.4 and an NVD CVSSv3.x score of 7.4. The Minimus advisory lists the Reference CNA’s score despite it being from a lesser authority because it uses the newer CVSS version.
-
CVE-2025-66516 has two competing CVSSv3 scores. The Minimus advisory lists the NVD score of 9.8 since it takes precedence over Contributor CNA analysis.

-
CVE-2025-66506 only offers a Contributor CNA score. This is also the severity listed in the Minimus advisory.
